学校官网
网站首页
部门简介
部门简介
部门新闻
招标采购
采购公告
结果公告
政策法规
业务流程
资料下载
联系我们
学校主页
网站首页
>
业务流程
>
正文
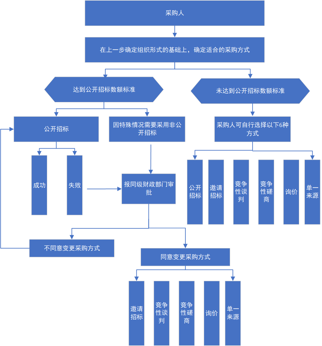
确定政府采购方式流程图
发布时间:2024-11-08
文章来源:
浏览次数:
关闭
打印
责任编辑:陈老师
部门简介
部门简介
部门新闻
招标采购
采购公告
结果公告
政策法规
业务流程
资料下载
联系我们
学校主页