最全广东跨境电商产业带地图正式发布
产业带通常是指相关联的产业围绕一种或多种线状基础设施(如沿铁路、沿高速公路、沿海、沿边等)集聚而成的产业集群。
每个城市都会有一批产业带,有支柱型的、战略新兴的、未来前沿的、优势特色的。而跨境电商产业带,是一座城市各类产业带中适合通过跨境电商平台链接海外市场的产业集群。不一定所有城市的优势产业带就一定适合嫁接跨境电商。
过往,各个城市产业规划中,一般会制作出本地产业地图,能反映本地优势产业和谋划发展的产业,但始终没有跨境电商产业带地图。
一、广东跨境电商产业带全图
广东作为中国经济第一大省,制造业总产值长期位居全国前列。例如,2022年广东制造业总产值突破16万亿元,全部制造业增加值占全国的八分之一,广东规模以上工业企业数量全国第一,高新技术企业数量也保持全国领先地位。
广东省下辖21个地级市,产业带分布以粤港澳大湾区中的9个核心城市为主,包括广佛肇、深莞惠、珠中江等。

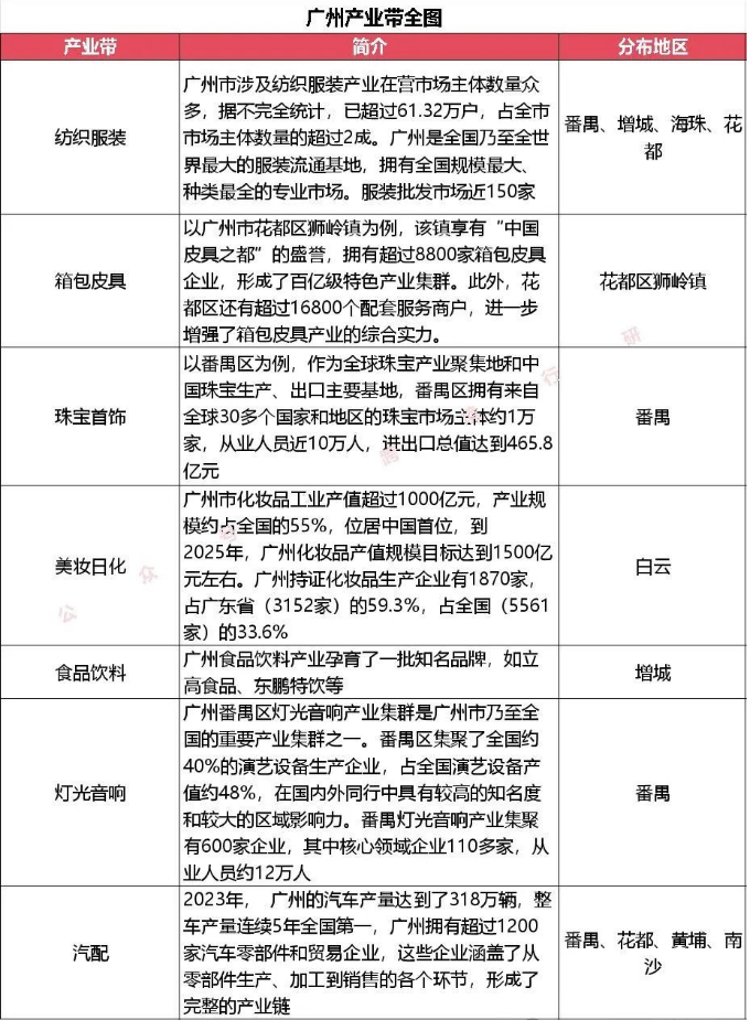
二、广州跨境电商产业带全图
广州拥有包括服装供应链、美妆日化、箱包皮具、珠宝首饰、食品饮料等特色产业带集群,这些产业带与跨境电商龙头相互依存,彼此成就。Shein、Temu选择落地广州,与广州产业带优势、商贸流通优势密不可分。

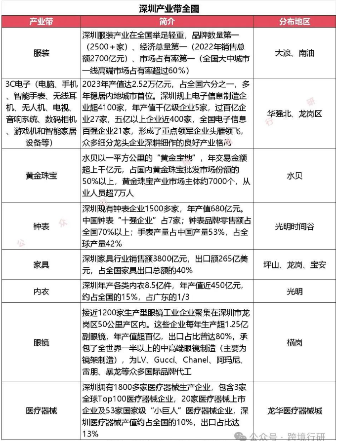
三、深圳跨境电商产业带全图
深圳及其周边汇聚了大量3C电子、服装、家电等行业的制造厂商,供应链较为完善,毗邻香港及港口通道优势明显。跨境卖家能够便捷地采购到高质量、低成本的商品,为出口业务提供了坚实的物质基础。

四、珠海跨境电商产业带全图
珠海在跨境电商政策方面支持力度较大,近些年表现也颇为亮眼。珠海制造业相比较而言优势不是特别明显,产业带主要为家电、打印耗材、美妆等。

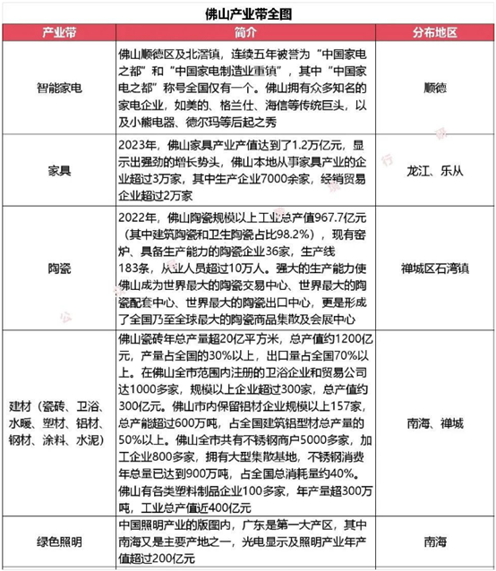
五、佛山跨境电商产业带全图
佛山作为中国唯一的制造业转型升级综合改革试点城市,工业规模居全国前列,城市工业占比接近六成,这在万亿级城市中是罕有的。佛山制造业涵盖了家电、家具、陶瓷、卫浴、建材、五金、家纺等多个领域,产业带优势极为明显。

六、东莞跨境电商产业带全图
东莞拥有涵盖34个工业大类、涉及6万多种产品的制造业体系,构建起21万家工业企业、1.4万家规上工业企业、9099家国家高新技术企业的制造业优质梯队。2022年,东莞市规上工业企业营业收入近2.5万亿元,制造业税收收入超950亿元,占全省的14.6%。
东莞制造业门类齐全,涵盖了电子信息、电气机械及设备、纺织服装鞋帽、食品饮料加工、造纸及纸制品等多个产业,具有门类齐全、举世无双的产业带优势。

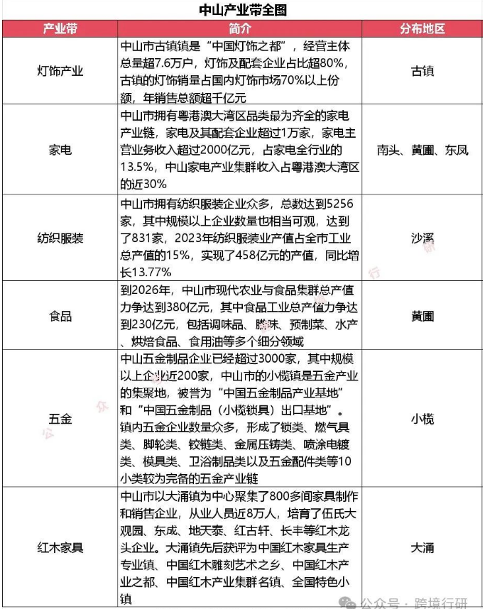
七、中山跨境电商产业带全图
中山市拥有多个具有影响力的产业集群,如南头镇的家电、东凤镇的小家电、古镇镇的灯饰、小榄镇的燃气具和锁具等。这些产业集群通过资源共享、优势互补,推动了中山市制造业的快速发展。

八、惠州跨境电商产业带全图
惠州紧邻深圳,承接产业转移,拥有较为完善的制造业基础,特别是在电子信息等领域具有较强实力。惠州已建成全国配套最齐全的“基板-面板-模组-整机”超高清视频显示全产业链,形成了较强的产业竞争力。代表企业:TCL王牌、旭硝子、九联科技等。
此外,惠州还有鞋业、服装、家具等优势传统产业带。

九、肇庆跨境电商产业带全图
肇庆市致力于打造“4+4”制造业发展格局,即做强新能源汽车及汽车零部件、电子信息、生物医药、金属加工四大主导产业,做优建筑材料、家具制造、食品饮料、精细化工四大特色产业。与跨境电商密切相关的、且在一定范围内具备影响力的产业带有五金、南药。

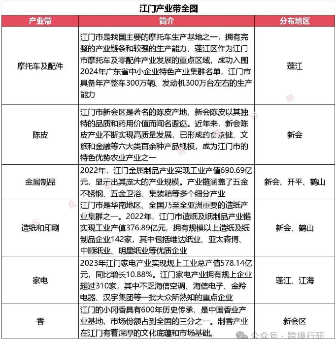
十、江门跨境电商产业带全图
江门是广东全部20个战略性产业集群的布局城市之一,更是承担发展其中8个战略性产业集群任务的核心城市,江门拥有诸多传统特色优势产业带。
